

T-Best is web based CRM software which helps out company to manage their HR from regional to retailer end. Additionally T-Best keeps track of overall sales and provide more segregated analysis on sales plus track overall inventory, manage stock and payroll success fully. T-Best also offer branch performance and reports generation feature.










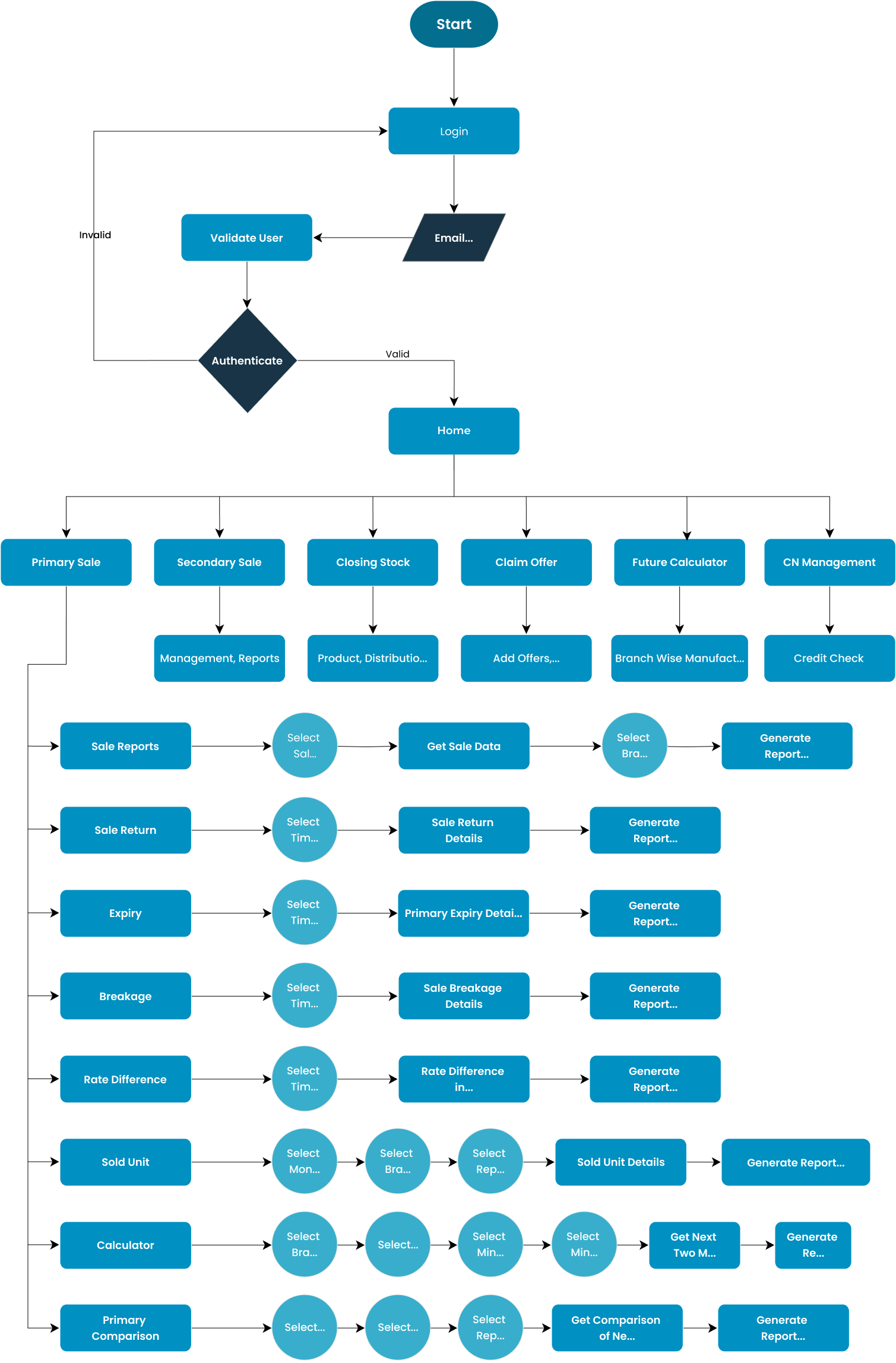
In order to design the best experience, I’ve look at the possible paths the user might take during their journey and examine what happens during each step. I usually create a map in Figma to get a detailed view of the User Flow.

Below we will take a look at the most important application screens separately




